observe_db
[객체지향설계] 1. Object-Oriented Design- Overview(2) 본문
`
3/10
소프트웨어 개발 과정은 다양하다.(심지어 거꾸로 가기도 한다.)
Why? 가진 자원과 조건이 다양하기 때문.
ex) 요구조건이 얼마나 정확한지/ 얼마의 시간이 주어졌는지./
Structured Development(구조적 개발)
- 한 단계에서 다음 단계로 순차적으로 나아간다
- 순차적으로, 다음 단계가 시작되기 전에 이번 단계를 종료한다.
- 대표적인 모델들
- 폭포수 모델(Waterfall model)
- 요구사항이 명확할 때 사용.
- PM의 지시(권위)가 있을 때 사용.
- 신속한 편.
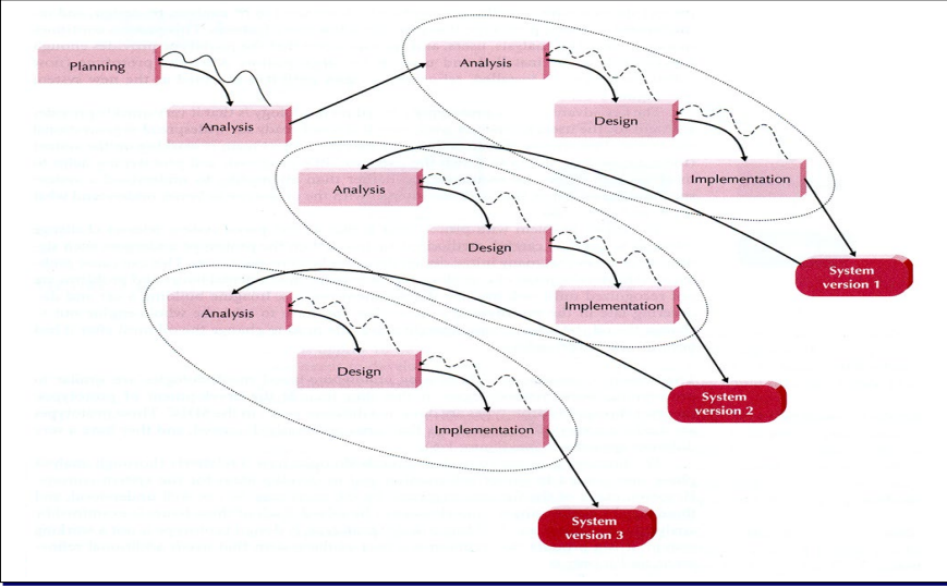
- 병렬 개발 모델(Parallel development model)
- 소규모 X
- 팀당 소통이 많아야함.
- 기능의 결합력이 작아야함.
- 통합단계(integration) 필요.
- 폭포수 모델(Waterfall model)


RAD(Rapid Application Development)
- CASE 도구(Computer Aided Software Engineering)
- JAD 세션(사용자-개발자 joint)
- 4세대 시각화 프로그래밍 언어
- 코드 생성기
- Incremental development model(Phasesed development)
- Prototyping(프로토타이핑)


Agile 방법론
- 유명하고, 간단하고, 반복적인 개발 방식
- XP(eXxtreme Programming approach)
- 실천사항들
- Planning game(기한 넘기면 패널티)
- Small Release
- Metaphor
- 간단한 디자인
- 테스팅
- 리팩토링
- 공정 프로그래밍
- Collective Ownership
- 지속적 통합
- 주당 40시간(8x5)
- On-site 고객
- 코딩에서 지킬 규칙(Coding Standard)
- Scrum approach
- DevOps 등(소프트웨어 공학 과목에서 자세히..)



모델들 정리

소프트웨어 개발 방법론
- How to develop
- SASD(Structured Analysis and Structured Design)
- Information Engineering(정보공학 방법론)
- Object-Oriented Analysis and Design(객체지향 분석 설계)
- Component-Based Software Development
- Product-Line Engineering
- 그 외에도..?
소프트웨어의 발전

- 어셈블리
- 절차지향(C, Portlan)
- 객체지향
- 요소지향
- 생산 라인 공학
- 동적 자동객체 적응 SW (만일 여기에 AI가 적용된다면..?)
그리고 함수적 프로그래밍 까지(문장끼리 영향이 없어서 수정이 용이)
'학교 공부 > 객체지향설계(3-1)' 카테고리의 다른 글
| [객체지향설계] 5. Use Case Diagram (0) | 2023.03.30 |
|---|---|
| [객체지향설계] 4. Activity Diagram (1) | 2023.03.29 |
| [객체지향설계] 3. Requirements Determination (1) | 2023.03.22 |
| [객체지향설계] 2. Introduction(1) (0) | 2023.03.22 |
| [객체지향설계] 1. Object-Oriented Design- Overview(1) (0) | 2023.03.13 |
Comments